Bài mẫu IELTS Speaking Part 3 Topic Children and Reading kèm từ vựng
Key takeaways
Chủ đề IELTS Speaking Part 3: Children and Reading.
Bài mẫu cho nhóm câu hỏi:
Popular book types for children?
Genres children enjoy besides fairy tales?
Reading habits: past vs. present?
Importance of parents reading to kids?
How schools can encourage reading?
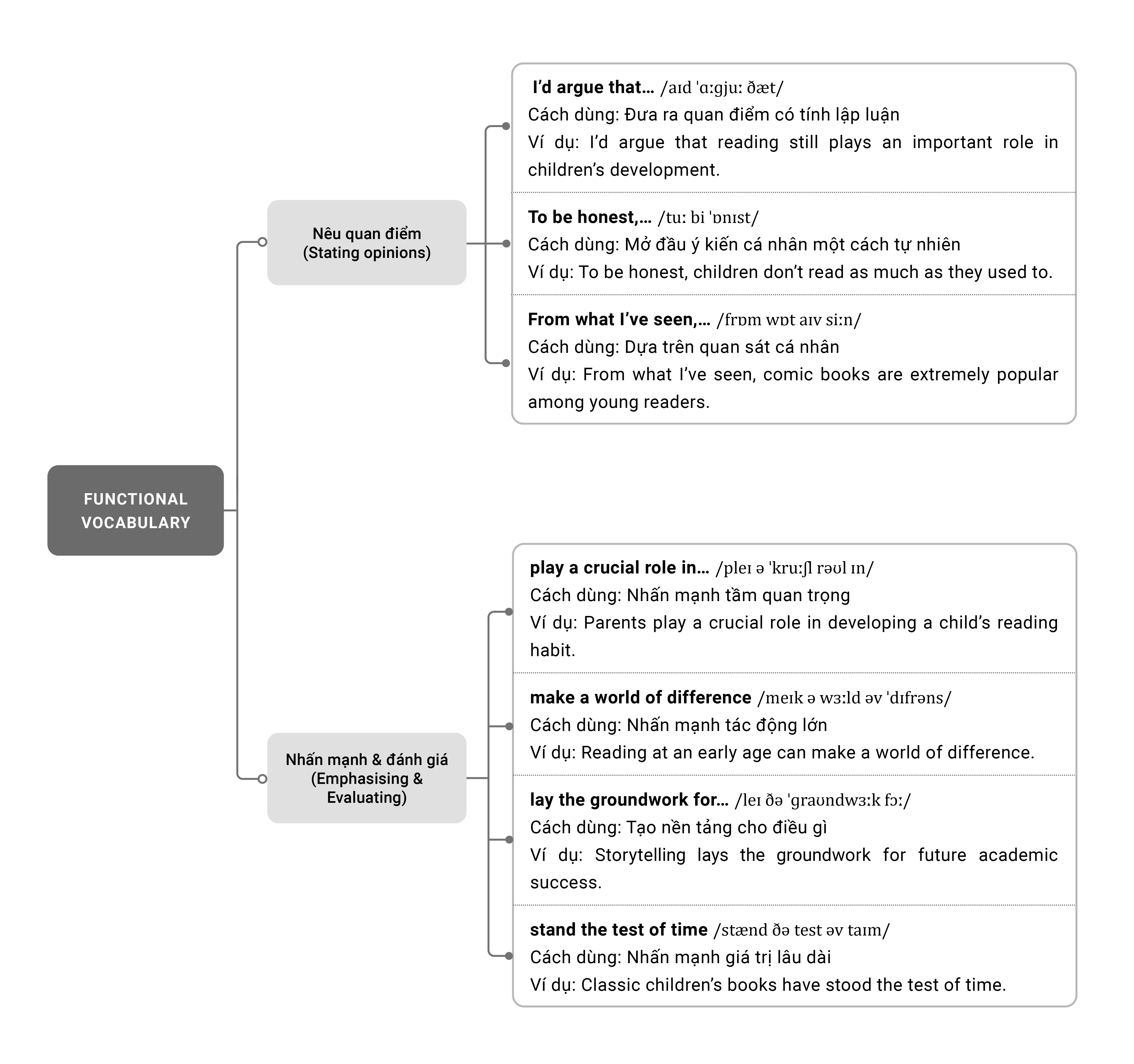
Nhóm từ vựng: Topic Vocabulary: Reading preferences & genres, Benefits of reading, và Technology & changing habits.
Bài viết sau đây sẽ cung cấp các câu trả lời mẫu theo khung sườn tư duy (Simple Answer) cùng các thử thách nâng cấp (Upgraded Answer) về cả ý tưởng, từ vựng và ngữ pháp để người học lựa chọn được câu trả lời phù hợp với bản thân, sẵn sàng cho các tình huống trong phòng thi. Bài phân tích này sẽ dẫn dắt người học đi qua các câu trả lời mẫu cho chủ đề Children and Reading, từ những cụm từ miêu tả sở thích đọc sách như 'illustrated books', 'immerse themselves in' đến các thành ngữ và cấu trúc diễn đạt lợi ích của việc đọc như 'make a world of difference' hay 'lay the groundwork', giúp người học chinh phục giám khảo bằng sự mạch lạc và ngôn ngữ tự nhiên.
IELTS Speaking Part 3: Children and Reading - Sample Answer
Simple answer

1. What kinds of books are popular with children in your country?
|
In my country, picture books and comic books are very popular with children. Younger kids enjoy colorful books with simple stories, while older children often like comics or adventure stories. For example, many children read superhero comics. Overall, books that are fun and easy to understand are the most popular. |
2. Besides fairy tales, what other genres of books do children usually enjoy?
|
Besides fairy tales, many children enjoy adventure stories and science books. Adventure books are exciting and full of action. Science books can help children learn interesting facts about animals or space. For example, some kids love books about dinosaurs or the solar system. |
3. Do you think children today read as much as in the past? Why or why not?
|
I don’t think children read as much as in the past. Nowadays, many children spend more time on phones or tablets. For example, they often watch videos or play games instead of reading books. So, technology has reduced the time they spend reading. |
4. Is it important for parents to read stories to their children? Why?
|
Yes, I think it is very important. Reading stories helps children improve their language skills and imagination. It also creates special time between parents and children. So, storytelling is good for both learning and family bonding. |
5. How can schools encourage children to develop a reading habit?
|
Schools can encourage reading by providing interesting books and creating a comfortable reading space. Teachers can also organize reading activities or book clubs. For example, some schools have reading competitions to motivate students. These activities can help children enjoy reading more. |

Upgraded answer

1. What kinds of books are popular with children in your country?
|
Well, I’d say illustrated books and comic series are particularly popular among younger children. The colourful visuals and short dialogues make reading feel less like a task and more like entertainment. For example, superhero comics often keep kids on the edge of their seats because of the fast-paced storyline. That said, as children grow older, their preferences tend to shift towards fantasy novels or adventure series that allow them to immerse themselves in imaginary worlds. While some people argue that comics are too simple and don’t offer much educational value, I’d argue that they can actually build a solid foundation for reading. So overall, books that combine fun and imagination seem to stand the test of time among children. |
2. Besides fairy tales, what other genres of books do children usually enjoy?
|
Besides fairy tales, I’d say adventure stories and science-related books are extremely popular. Adventure novels spark curiosity and often teach lessons about bravery and friendship. Meanwhile, science books introduce children to fascinating topics like space, animals, or technology in a simple way. For instance, books about dinosaurs or space exploration are often bestsellers among primary school students. Of course, not every child enjoys educational books, as some may find them a bit dry. However, when written in an engaging style, these books can make learning enjoyable rather than overwhelming. So in many ways, children’s reading choices reflect both their curiosity and their need for excitement. |
3. Do you think children today read as much as in the past? Why or why not?
|
To be honest, I don’t think children read as much as they used to. With the rise of smartphones and tablets, digital entertainment has become a major distraction. Many kids would rather scroll through short videos than sit down with a book. In fact, visiting libraries is no longer as common as it once was. However, I wouldn’t say reading is disappearing altogether. In some cases, technology is actually a double-edged sword. While it reduces traditional reading time, it also provides access to e-books and online stories. So although the format has changed, reading still plays a role in children’s lives—just in a different way. |
4. Is it important for parents to read stories to their children? Why?
|
Oh, absolutely. I strongly believe that parents reading stories to their children can make a world of difference. Not only does it improve vocabulary and listening skills, but it also strengthens emotional bonds. For example, bedtime stories can become a comforting daily routine that helps children feel secure. Some people might argue that children can simply read on their own. While that may be true to some extent, shared reading creates quality time that screens simply can’t replace. Over time, this habit can build a lifelong love of books. So in my view, parental involvement lays the groundwork for both academic and emotional development. |
5. How can schools encourage children to develop a reading habit?
|
Well, I suppose the key is to make reading enjoyable rather than compulsory. Schools should provide a wide range of age-appropriate books and create a welcoming reading environment. For example, organising book clubs or reading challenges can motivate students to participate actively. That said, simply forcing children to read a fixed number of books may backfire. If reading feels like a chore, students are unlikely to develop a genuine interest. Instead, schools should give students the freedom to choose books that match their interests. In the long run, this approach is far more likely to nurture a sustainable reading habit. |

Xem thêm: IELTS Speaking Part 3 Topic Creativity and Education
Lọc và phân tích từ vựng


Nhật ký Từ vựng & Ý tưởng
Ghi chú sau khi luyện tập nói về chủ đề trên
Từ vựng/Ý tưởng (Chọn các từ vựng/ý tưởng mà bạn tâm đắc nhất) | Kỉ niệm cá nhân |
|---|---|
Ví dụ: spark curiosity – khơi gợi sự tò mò | Người đọc tự đặt các câu hỏi cho bản thân, ví dụ:
→ When I was a child, my parents used to read bedtime stories to me almost every night. At first, I just enjoyed the pictures, but over time, those stories sparked my curiosity about the world. I remember immersing myself in a fantasy series and staying up late just to finish one more chapter. Looking back, that habit really laid the groundwork for my love of reading and helped build a solid foundation for my language skills. |
Khoảng trống diễn đạt (Phần khiến bạn ngập ngừng khi nói về chủ đề trên) | Giải pháp (Giải pháp cho các khoảng trống diễn đạt) | ||
|---|---|---|---|
Ví dụ:
| Ví dụ: Dùng từ điển của ZIM hoặc chép các cách diễn đạt từ bài mẫu ở các phần trên để có được cụm từ mà bạn cần. → Thay vì nói “very interesting” → dùng engaging / captivating / keep children on the edge of their seats. |
Người đọc có thể tìm từ vựng bằng từ điển ZIM Dictionary.
Các lỗi ngữ pháp thường gặp
1. Dùng sai cấu trúc so sánh “as…as”
❌ Lỗi thường gặp:
Children today don’t read as much than in the past.
✅ Cách dùng đúng:
not as + adj/adv + as
✔ Câu đúng:
Children today don’t read as much as in the past.
📌 Lý do sai:
Cấu trúc đúng là “as…as”, không dùng “than” trong trường hợp này.
2. Dùng sai “too” và “very”
❌ Lỗi thường gặp:
Some books are too interesting, so children enjoy them.
✅ Cách dùng đúng:
very → rất
too → quá mức (thường mang nghĩa tiêu cực)
✔ Câu đúng:
Some books are very interesting, so children enjoy them.
📌 Lý do sai:
“Too” thường mang nghĩa tiêu cực (quá… để làm gì đó), không dùng khi chỉ muốn nhấn mạnh mức độ tích cực.
3. Nhầm “since” và “for” khi nói về thời gian
❌ Lỗi thường gặp:
Children have read more books since many years.
✅ Cách dùng đúng:
for + khoảng thời gian
since + mốc thời gian
✔ Câu đúng:
Children have read more books for many years.
Children have read more books since 2020.
📌 Lý do sai:
“Since” dùng với mốc thời gian cụ thể; “for” dùng với khoảng thời gian.
Xem chi tiết: Since và For: Phân biệt cấu trúc và cách dùng
Mini practice |
|---|
Dùng đúng cấu trúc trong ngoặc 1. Hãy nói về việc trẻ em ngày nay đọc ít hơn trước. (Dùng: not as…as – không dùng than trong cấu trúc này) 2. Hãy nói về một cuốn sách rất thú vị mà trẻ em yêu thích. (Dùng: very – không dùng too khi nói nghĩa tích cực) 3. Hãy nói về việc trẻ em đã đọc sách trong nhiều năm. (Dùng: for + khoảng thời gian / since + mốc thời gian – không nhầm lẫn hai cấu trúc) |
Các chủ đề liên quan
Chủ đề liên quan để sử dụng từ vựng & ý tưởng:
Technology and modern life (Công nghệ & đời sống hiện đại)
Parenting and family life (Nuôi dạy con & đời sống gia đình)
Habits and lifestyle (Thói quen & lối sống)
Người đọc có thể sử dụng:
Từ vựng: reading habit, develop imagination, build vocabulary, bedtime stories, digital devices, screen time, short attention span, encourage independent reading, lifelong learning, academic performance, reading culture, parental involvement, role model, interactive learning, storytelling skills,...
Ý tưởng:
Đọc sách giúp trẻ phát triển trí tưởng tượng và vốn từ vựng.
Trẻ em ngày nay có thể đọc ít hơn vì dành nhiều thời gian cho thiết bị điện tử.
Cha mẹ đọc truyện trước khi ngủ giúp hình thành thói quen đọc lâu dài.
Trường học có thể khuyến khích đọc sách thông qua thư viện hấp dẫn và hoạt động kể chuyện.
Việc xây dựng văn hóa đọc từ nhỏ góp phần cải thiện kết quả học tập và khả năng tư duy.
Mini practice |
|---|
Sử dụng từ vựng và ý tưởng ở trên để trả lời các câu hỏi sau
|
Tìm hiểu thêm: Thi thử IELTS - Trải nghiệm chuẩn thi thật tại Anh Ngữ ZIM
Hy vọng rằng qua việc phân tích hai cấp độ trả lời từ Simple Answer để đảm bảo sự trôi chảy đến Upgraded Answer để ghi điểm ấn tượng, bạn đã nắm vững được lộ trình để chinh phục chủ đề Children and Reading (Part 3). Bằng cách cá nhân hóa các câu trả lời thông qua "Nhật ký Từ vựng & Ý tưởng", bạn sẽ xây dựng được sự tự tin. Đừng quên thực hành các bài tập nhỏ (mini practice) để khắc phục những lỗi ngữ pháp thường gặp và làm chủ ngôn ngữ của mình nhé!
Nếu bạn muốn nâng cao kỹ năng IELTS Speaking theo lộ trình cá nhân hóa, Hệ thống giáo dục ZIM cung cấp các khóa luyện thi IELTS cam kết đầu ra, giúp bạn tối ưu hiệu quả học tập và tiết kiệm đến 80% thời gian tự học. Để được tư vấn chi tiết, vui lòng liên hệ hotline 1900-2833 (nhánh 1) hoặc truy cập Khóa học IELTS.
Nguồn tham khảo
“Bài mẫu IELTS Speaking Part 3.” OpenAI, https://chatgpt.com/share/e/6961bf62-bf88-8002-9512-8fe28a8cdcf4. Accessed 16 tháng 3 2026.

Bình luận - Hỏi đáp